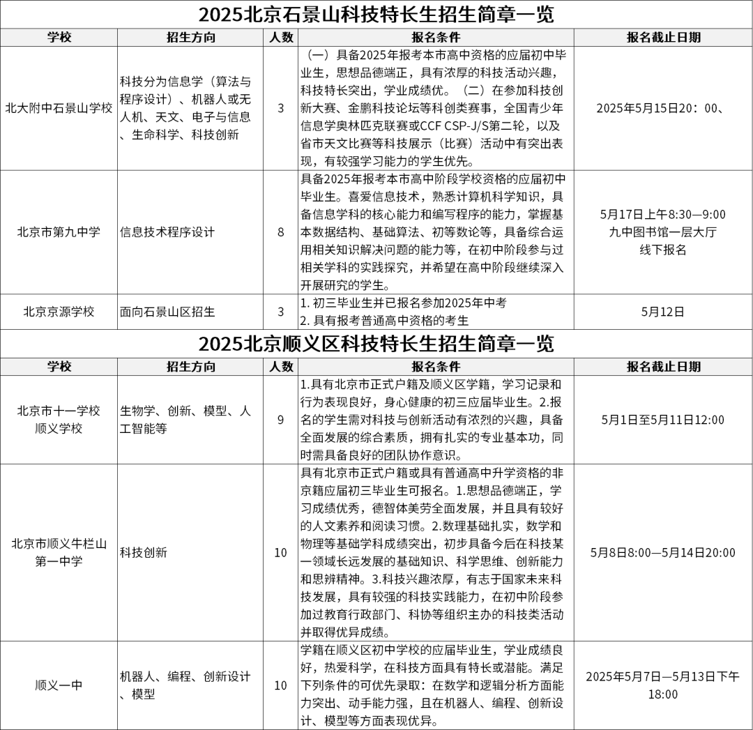
北京石景山、顺义发布2025年科技特长生招生简章 2025年5月8日 下午4:52 • 北京, 石景山区, 顺义区 • 阅读 481石景山区、顺义区发布2025中考特长生招生简章,科技特长生报名指南为大家汇总整理了相关信息,一起来看↓↓截止到2025年5月8日10:00统计本文转载自网络信息整理,本文观点不代表本网站立场,如有侵权请联系删除。科技特长生 赞 (2) 0 0 生成海报 相关推荐 2024年北京汇文中学科技特长生招生简章 2024年4月26日 北师大实验中学11名学生线上参加第五届世界顶尖科学家论坛“科学T大会” 2023年3月12日 北京一零一中矿大分校2025年科技特长生招生简章 2025年5月9日 北京市数字教育中心关于开展第二十五届北京市师生信息素养提升实践活动(学生活动)的通知 2024年3月27日 2023年北京师范大学附属实验中学科技特长生招生简章 2023年6月11日 清华大学2024年强基计划招生简章 2024年4月17日发表回复 请登录后评论...登录后才能评论 提交